联系人:刘经理
销售电话:15863691020
销售QQ:2538305187@qq.com
公司地址:山东省潍坊市高新区光电路155号光电产业加速器(一期)
15863691020
PRODUCT CENTER
联系人:刘经理
销售电话:15863691020
销售QQ:2538305187@qq.com
公司地址:山东省潍坊市高新区光电路155号光电产业加速器(一期)






【产品简介】一、雷电预警系统产品简介雷电预警系统是全数字化电场探测与雷电预警平台,其核心电场探测结构基于电荷感应原理、采用MEMS(微机电系统)技术研制,无电机等易磨损可动机械部件,具有体积小···
一、雷电预警系统产品简介
雷电预警系统是全数字化电场探测与雷电预警平台,其核心电场探测结构基于电荷感应原理、采用MEMS(微机电系统)技术研制,无电机等易磨损可动机械部件,具有体积小、功耗低、可靠性高、易于集成等突出优点。该系统采用电场微分结合门限阈值优化雷电预警算法,与常规采用的门限阈值方法相比较,大概率规避人为干扰(雨天/大风/雪天/扬尘)等引起的误报问题,进一步提高了预警的准确度。雷电预警系统预警准确、便于组网、安装方便,主要面向航天国防、气象、石油石化、电网、景区、矿山、油库、军事等领域大气电场探测和雷电局域短时预警的应用需求。
二、雷电预警系统产品构成
1.雷电预警探头
2.数据处理主机
3.太阳能供电系统
4.防直击雷系统
5.浪涌系统
6.接地系统
7.空气温度、湿度、大气压力传感器
8.声光报警器3级
9.云端数据查询与实时显示
三、雷电预警系统产品特点
1.用户可以将雷电预警系统探头与云服务器连接,从而达成远程监控的目的
2.通过对数据的分析,对雷云静电场强度和极性变化做出更准确的判断
3.本系统可以与声光报警系统相连接
4.系统软件具备了完善的网络传输功能;数据的传输完全遵循网络协议
四、雷电预警系统技术参数
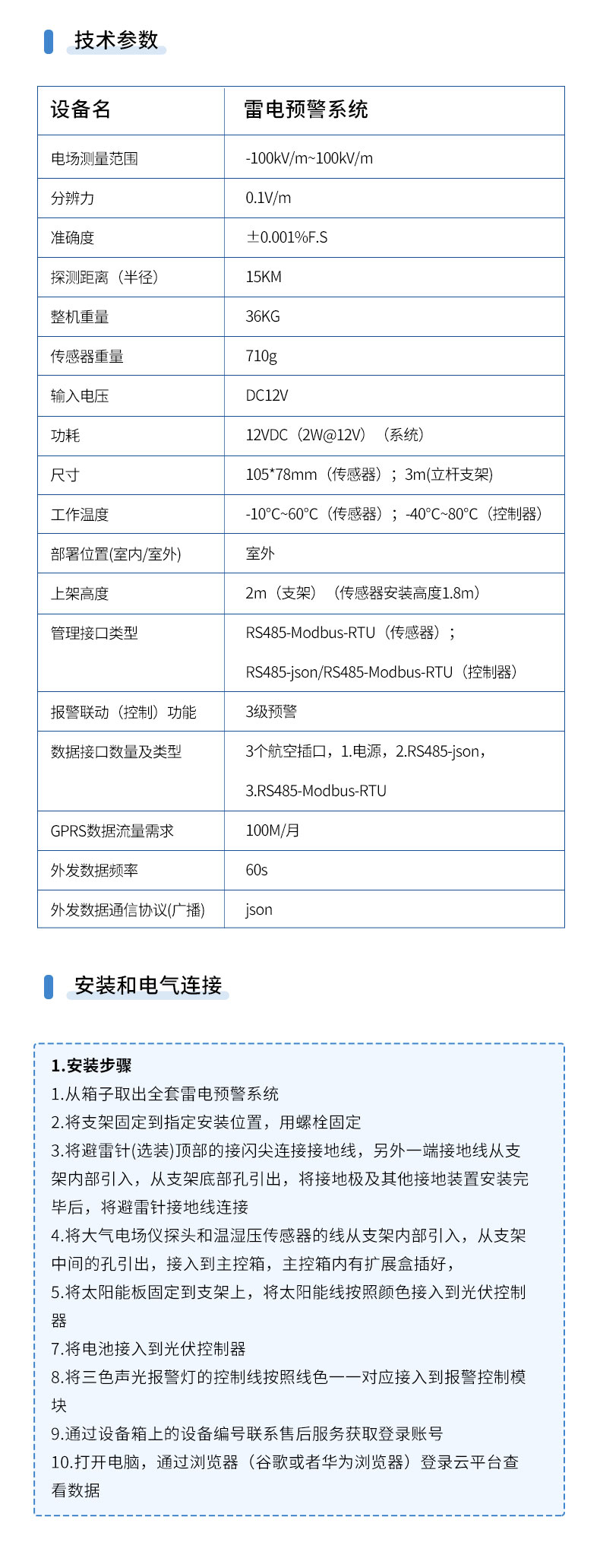
| 设备名 | 雷电预警系统 |
| 电场测量范围 | -100kV/m~100kV/m |
| 分辨力 | 0.1V/m |
| 准确度 | ±0.001%F.S |
| 探测距离(半径) | 15KM |
| 整机重量 | 36KG |
| 传感器重量 | 710g |
| 输入电压 | DC12V |
| 功耗 | 12VDC(2W@12V)(系统) |
| 尺寸 | 105*78mm(传感器);3m(立杆支架) |
| 工作温度 | -10℃~60℃(传感器);-40℃~80℃(控制器) |
| 部署位置(室内/室外) | 室外 |
| 上架高度 | 2.1m(支架)(传感器安装高度1.9m) |
| 管理接口类型 | RS485-Modbus-RTU(传感器);RS485-json/RS485-Modbus-RTU(控制器) |
| 报警联动(控制)功能 | 3级预警 |
| 数据接口数量及类型 | 3个航空插口,1.电源,2.RS485-json,3.RS485-Modbus-RTU |
| GPRS数据流量需求 | 100M/月 |
| 外发数据频率 | 60s |
| 外发数据通信协议(广播) | json |
五、雷电预警系统安装注意事项
1.雷电预警探头应在晴天进行安装
2.雷电预警探头应安装于无遮挡以及周边无遮挡物的户外
3.不得安装在发电机排气出口处、电线杆旁及高压线下
4.在非正常情况下,在突起于地面、靠近天线杆或其他设备时,场强及其测试数据有可能会被干扰
5.有线方式下,室外电场仪探头至室内主机的布线距离不建议超过100米
6.使用时设备应有良好的接地
7.更多详情请咨询本公司
8.如有参数更新,恕不另行通知,技术解释权归本公司所有
六、雷电预警系统安装步骤
1.从箱子取出全套雷电预警系统
2.将支架固定到指定安装位置,用螺栓固定
3.将避雷针(选装)顶部的接闪尖连接接地线,另外一端接地线从支架内部引入,从支架底部孔引出,将接地极及其他接地装置安装完毕后,将避雷针接地线连接
4.将大气电场仪探头和温湿压传感器的线从支架内部引入,从支架中间的孔引出,接入到主控箱,主控箱内有扩展盒插好,
5.将太阳能板固定到支架上,将太阳能线按照颜色接入到光伏控制器
7.将电池接入到光伏控制器
8.将三色声光报警灯的控制线按照线色一一对应接入到报警控制模块
9.通过设备箱上的设备编号联系售后服务获取登录账号
10.打开电脑,通过浏览器(谷歌或者华为浏览器)登录云平台查看数据














微气象仪是专门用于测量微小尺度范围内气象要素的仪器,致力于捕捉特定局部环境中的精确气候条件。
手持气象站正逐渐走进户外工作与日常生活的视野。这种便携设备将传统气象观测的复杂系统浓缩于掌心大小,通···
雷电预警系统通过综合运用多种探测技术,实现对雷电活动的实时监测,主要依赖电磁场探测、卫星云图分析和大···
雨量监测站是现代水文气象观测网络的关键组成。其核心任务是精准、自动地测量自然界的降水数据。这些数据是···
